香港六合彩资料
香港六合彩资料
香港六合彩资料 概况
香港六合彩资料 简介
香港六合彩资料 领导
机构设置
发展历程
香港六合彩资料 荣誉
香港六合彩资料
香港六合彩资料 要闻
各地动态
政策法规
香港六合彩资料 产业
金融安全服务
综合安防服务
安全应急服务
海外安保服务
香港六合彩资料
党建专区
群团活动
员工风采
清廉香港六合彩资料
投资者关系
信息公开
社会责任
房租减免
公示公告
定期公开
人事任免
三重一大
下属企业信息公开
人才招聘
香港六合彩资料
香港六合彩资料 概况
香港六合彩资料 简介
香港六合彩资料 领导
机构设置
发展历程
香港六合彩资料 荣誉
香港六合彩资料
香港六合彩资料 要闻
各地动态
政策法规
香港六合彩资料 产业
武装押运
金融服务
安全保卫
要人护卫
智能安防
交通救援
海外安防
香港六合彩资料
党建专区
群团活动
员工风采
清廉香港六合彩资料
投资者关系
投资者关系
信息公开
信息公开
社会责任
房租减免
公示公告
定期公开
人事任免
三重一大
下属企业信息公开
人才招聘
新闻详情
Details
返回
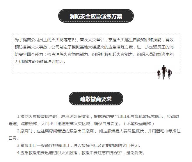
公司开展消防安全应急演练活动
更新日期:2018-09-10
上一篇:公司江南守押大队召开守押规范问题剖析会
下一篇:公司牵头召开定海城区营业网点及自助银行押运车停靠问题协调会
香港六合彩资料 概况
香港六合彩资料 简介
香港六合彩资料 领导
机构设置
发展历程
香港六合彩资料 荣誉
香港六合彩资料
香港六合彩资料 要闻
各地动态
政策法规
香港六合彩资料 产业
金融安全服务
综合安防服务
安全应急服务
海外安保服务
香港六合彩资料
党建专区
群团活动
员工风采
清廉香港六合彩资料
投资者关系
信息公开
社会责任
房租减免
公示公告
下属企业信息公开
定期公开
人事任免
三重一大
人才招聘
人才规划
招聘信息
联系我们
电话: 0571-86881179
传真: 0571-86881179
请选择链接
浙江省国资委
浙江省公安厅
浙江保安网
CopyRights 2017 All Rights Reserved By 香港六合彩资料(中国)官方网站
浙ICP备09088453号-3
公安备案号:33010502004307
网站建设
:
翰臣科技
Copyright 2017
香港六合彩资料(中国)官方网站 .
网站建设
:
翰臣科技
香港六合彩资料
香港六合彩资料 概况
香港六合彩资料 简介
香港六合彩资料 领导
机构设置
发展历程
香港六合彩资料 荣誉
香港六合彩资料
香港六合彩资料 要闻
公示公告
各地动态
政策法规
房租减免
香港六合彩资料 产业
武装押运
金融服务
安全保卫
要人护卫
智能安防
交通救援
海外安防
香港六合彩资料
党建专区
群团活动
员工风采
清廉香港六合彩资料
信息公开
信息公开
社会责任
房租减免
公示公告
定期公开
人事任免
三重一大
人才招聘
联系我们